20亿再捐母校,曾毓群6年砸34亿,把交大变成宁德时代的“超级发动机”

当捐赠不再是单向的“给钱”,而是双向的“赋能”;当合作不再是短期的“项目”,而是长期的“布局”,中国新能源产业的护城河,才能真正从论文里流进生产线,最终流向全球市场。

撰文 | 白丽

出品 | 勇砺商业评论 阿桶观察

20亿再捐母校,曾毓群6年砸34亿,把交大变成宁德时代的“超级发动机”

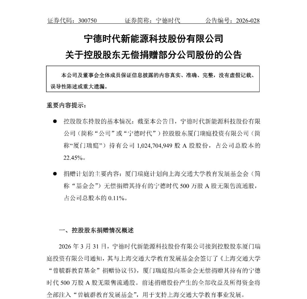
3月31日,宁德时代一则公告刷屏资本市场:

董事长曾毓群,将自己持有的500万股宁德时代无限售流通A股,无偿捐赠给上海交通大学教育发展基金会,按当日股价算,这笔捐赠市值直接突破20亿元,全部用于支持母校教育事业发展。

20亿再捐母校,曾毓群6年砸34亿,把交大变成宁德时代的“超级发动机”

20 亿股票捐赠,续写 34 亿反哺佳话

这不是该位电池龙头掌舵人第一次大手笔反哺母校。

公开资料显示,短短6年时间内,他已经累计向上海交大捐赠超34亿元,一次次刷新着交大单一校友的捐赠纪录,也谱写了一段超越传统慈善、深度协同的校企佳话”。

20亿再捐母校,曾毓群6年砸34亿,把交大变成宁德时代的“超级发动机”

很多人会说,这不过是企业家的公益之举,但细看就会发现,曾毓群的捐赠从不是单纯的“撒钱”,而是藏着一套精准的产学研布局,把校友情怀、高校科研、产业发展牢牢绑在了一起,走出了一条校企共生的路径。

作为上海交大1989届船舶工程专业的校友,曾毓群从这里走出,最终缔造了全球动力电池巨头宁德时代,而他对母校的回馈,也从来不止于资金捐赠,更像是一场深度的“强强联合”。

20亿再捐母校,曾毓群6年砸34亿,把交大变成宁德时代的“超级发动机”

从情怀到绑定,打破校企科研壁垒

2021年,借着捐赠资金,上海交大成立了教育部首批溥渊未来技术学院,曾毓群亲自担任名誉院长,宁德时代的核心高管也直接参与学院管理。学院更是与宁德时代未来能源研究院比邻而建,实验室共享、资源互通,彻底打破了高校与企业之间的科研壁垒。

20亿再捐母校,曾毓群6年砸34亿,把交大变成宁德时代的“超级发动机”

双方并没有停留在建学院的表面,而是实打实搞科研、育人才,共建清洁能源技术联合研究中心,一头扎进动力电池、钙钛矿光伏、新能源存储这些行业核心领域啃硬骨头;创新校企双导师模式,交大教授教理论,宁德时代工程师带实践,学生从入学就扎根产业一线,毕业就能成为行业急需的高端人才。

20亿再捐母校,曾毓群6年砸34亿,把交大变成宁德时代的“超级发动机”

破世界纪录,技术登《Nature》

曾毓群与上海交大的这场“双向奔赴”,绝非简单的“富豪回馈母校”。

过往的校企合作,常陷入“企业嫌学校太虚,学校嫌企业太俗”的怪圈,实验室的效率再高,做不成大尺寸就是废纸。

20亿再捐母校,曾毓群6年砸34亿,把交大变成宁德时代的“超级发动机”

而宁德时代与交大的联手,直接锁定了“大面积钙钛矿光伏模组” 这一全球公认的产业痛点。这种 “企业出题,校企联合攻关” 的模式,让科研经费花在了刀刃上。

2025年10月,双方联合研发团队凭借大面积钙钛矿光伏模组20.05%的光电转换效率,一举打破世界纪录,相关成果登上国际顶级期刊《Nature》,让中国新能源技术站上全球前沿。

20亿再捐母校,曾毓群6年砸34亿,把交大变成宁德时代的“超级发动机”

校园“种树”,锁定行业核心人才

除了科研突破,人才布局同样是这场合作的核心。与其在人才市场上血拼高薪“挖墙脚”,不如在校园里“种树”。

宁德时代通过巨额捐赠锁定顶级生源,建立了一条 “交大培养——宁德实践” 的专属通道。而定向培养的数百名硕博人才,不但早已成为宁德时代乃至整个新能源行业的研发骨干,更是未来行业标准的制定者。

20亿再捐母校,曾毓群6年砸34亿,把交大变成宁德时代的“超级发动机”

这种深度绑定,实际上是在用资本和资源为企业的长期竞争力“护盘”,将高校变成了企业最强大的“中央研究院”,这场合作早已完成了从财务捐赠到战略共生的质变,为中国校企合作立下了一块“硬核”路标。

股票捐赠,打造长期合伙机制

放眼整个资本市场,大额股权捐赠并不少见,但像这样持续6年、精准聚焦产学研融合的却寥寥无几。

大多数捐赠只是一次性的公益行为,而曾毓群的每一笔捐款,都精准投向了产业最需要的科研与人才领域,既解决了高校科研资金不足、成果难落地的痛点,也为宁德时代锁住了最核心的技术源头与人才储备,让新能源行业的竞争,从单纯的市场比拼,延伸到了科研与人才的长期布局。

20亿再捐母校,曾毓群6年砸34亿,把交大变成宁德时代的“超级发动机”

而用股票捐赠设立基金,这一操作也极具想象力。它让学校的长远收益与企业的市值紧密挂钩,彻底打破了围墙内外的隔阂。

这种“利益共享、风险共担” 的机制,让产学研不再是一次性的技术买卖,而是一场关于未来的长期合伙。这不仅是慈善,更是一种高明的产业投资——投资于中国新能源的底层逻辑。

20亿再捐母校,曾毓群6年砸34亿,把交大变成宁德时代的“超级发动机”

这笔占宁德时代总股本仅0.11%的股票捐赠,不会影响公司的正常经营与股权稳定,却为上海交大注入了强劲的发展动力,也为行业树立了一个标杆:

企业公益从来不是单向付出,当教育与产业同频,当校友情怀与产业责任相融,就能催生出最持久的创新力量。

20亿再捐母校,曾毓群6年砸34亿,把交大变成宁德时代的“超级发动机”

从13亿到20亿,6年累计34亿,曾毓群用一次次实打实的捐赠,书写了最真诚的校友情,更走出了一段教科书级别的产学研融合范本,这样的双向奔赴,远比单纯的数字更有意义。

这起案例也给整个商界上了一课:真正的校企合作,不是把大学当“提款机”或“避税所”,而是要将其视为 “命运共同体” 。

20亿再捐母校,曾毓群6年砸34亿,把交大变成宁德时代的“超级发动机”

当捐赠不再是单向的“给钱”,而是双向的“赋能”;当合作不再是短期的“项目”,而是长期的“布局”,中国新能源产业的护城河,才能真正从论文里流进生产线,最终流向全球市场。(白丽)

本文来自投稿,不代表创造权威IP 赋能创业者——IP百创立场,如若转载,请注明出处:创造权威IP 赋能创业者——IP百创

(0)
打赏 微信扫一扫 微信扫一扫 支付宝扫一扫 支付宝扫一扫
上一篇 2026年4月4日
下一篇 2026年4月5日

相关推荐

  • 微软要求中国员工只用iPhone?安卓手机遭当头一棒?

    微软最近有点喜欢「搞事情」,比如前段时间,有消息称微软将关闭全国所有线下授权门店,仅保留官方商场及部分电商平台旗舰店。‍‍‍‍‍‍‍ 消息的另一边,其授权店撤店也是马不停蹄,此消息一出,市场哗然。 毕竟微软的硬件产品在国内还是有一众粉丝的,比如Xbox,笔记本电脑等,当然更重要的是,这些授权店,还承担服务中心和售后的功能,这一关,存量用户咋办?‍‍ 自然,撤…

    2024年7月9日
  • 虎头局旗下食品公司被强制执行239万

    天眼查法律诉讼信息显示,9月19日,上海万物有样食品有限公司新增一条被执行人信息,执行标的239万余元,涉及承揽合同纠纷案件,执行法院为昆山市人民法院。 上海万物有样食品有限公司成立于2018年12月,法定代表人为胡亭,注册资本1000万人民币,由虎头局关联公司上海万物有样餐饮管理有限公司全资持股。风险信息显示,该公司现存4条被执行人信息,被执行总金额超67…

    2024年9月20日
  • 金莎近期成立新公司

    #金莎与孙丞潇无直接商业关联##金莎孙丞潇领证# 据媒体报道,近日,金莎孙丞潇官宣领证结婚,相关话题引发热议。 天眼查App显示,金沙(金莎)名下关联9家企业,其中7家处于存续状态,包括霍城奥莎映画文化传播有限公司、武穴万赞歌音乐文化工作室、上海曜森悦文化传媒有限公司等,金沙(金莎)在上述企业担任法定代表人、董事等职务。值得注意的是,上海曜森悦文化传媒有限公…

  • 30万年薪的银行员工要过紧日子、苦日子了?

    这几天,金融行业可以说是热点不少!排着队上热搜,个个出来「叫苦卖惨」。‍‍‍ 比如前些日子,券商降薪多次冲上热搜,比如「某公司薪酬两年缩水近40%,人均年薪降至78.63万元」「券商降薪进行中 ,300万限高令隐现」…… 话里话外,多少有那么点券商要过苦日子、紧日子的意思。‍‍‍‍ 好家伙,降了百分之四十,还有小八十万,限高的高,竟然是300万。 吃瓜群众看…

    2024年4月12日
  • 中国中免等在呼和浩特成立机场商业管理公司# 注册资本2000万

    天眼查App显示,近日,中免(呼和浩特)机场商业管理有限公司成立,法定代表人为祁石,注册资本2000万人民币,经营范围包括商业综合体管理服务、航空运输货物打包服务、销售代理等,由中免(北京)商贸有限公司、内蒙古空港商业管理有限责任公司共同持股。 天眼查信息:https://www.tianyancha.com/company/8003508133

    2026年3月31日

发表回复

您的电子邮箱地址不会被公开。 必填项已用*标注

联系我们

邮件:939297903@qq.com

工作时间:周一至周五,9:30-18:30,节假日休息

关注微信