
导语
2021 年 7 月,“双减”政策出台,文件要求“学校发挥教育主阵地作用”,提升学校课后服务水平、满足学生多样化需求,并鼓励“学校教育服务引进校外合作”,为此全国各地开始推广“5+2”(学校每周开展 5 天课后服务,每天课后服务至少 2 小时)与“1+X”(1 是自主学习,X 是培养特长的各类社团活动)。国家要求在教育“双减”中做好科学教育加法,且课后服务的意义已经不囿于教育领域,而产生了不容忽视的社会价值。而在这个过程中,课后服务行业的发展明显受到政策和现实需求的驱动。
01
政策“推移”,现实需求“助力”,
课后服务成高频热词
1. 政策“推移”
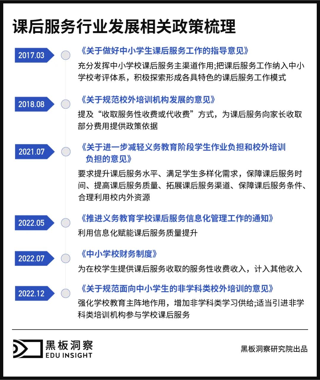
一般认为,2017 年、2021 年是课后服务行业发展的两个非常关键的时间节点。2017 年以前基本上是摸索期,2017 年开始课后服务正式成为国家政策,并开始对收费、覆盖率方面提出标准。2017 年和 2018 年,官方分别出台重量级文件《关于规范校外培训机构发展的意见》和《关于做好中小学生课后服务工作的指导意见》,前者提到把课后服务工作纳入中小学校考评体系,探索形成各具特色的课后服务工作模式;后者明确“收取服务性收费或代收费”方式,为课后服务向家长收取部分费用提供政策依据。
时间到了 2021 年,“双减”政策落地,此后国家颁布一系列政策规范细化课后服务行业的发展,尤其在《关于规范面向中小学生的非学科类校外培训的意见》和《关于做好中小学生课后服务工作的指导意见》两文推动下,课后服务逐渐确立素质教育主阵地的定位,严防将课后服务变相成为集体教学。

2. 现实需求“助力”
2022 年到 2023 年春季可以说是课后服务赛道的爆发期,虽然这两年发展很快,但总体来说,行业仍处于“从零到一”的阶段。根据服务内容的侧重大概可归纳为三种:管理系统、素质课程、线下派师。据预估,双减前,课后服务市场规模大概 150 亿,未来其市场规模将超 2000 亿。
而在实际操作中,从各省到各地区县,政策的落地需要一定时间,到了双减后的第二、第三学期,教育局、学校的需求开始越来越多。在这个过程中,也发生了几个重要的转变:第一,课后服务从“解决家长接送困难”到政策要求实现“全覆盖”;第二,从基础托管服务,到要求“开展丰富多彩的科普、文体、艺术、劳动、阅读、兴趣小组及社团活动”;第三,地方配套政策越来越多,各地都在探索适合的课后服务入校方式、收费方式。部分地区将财政支出作为基础托管费用,其他服务则由家长自主采购,也是有益的尝试和探索;第四,鼓励学校“合理利用社会资源”,给了社会力量进校机会。
在逐步落地的过程中会发现,教育是系统性工程,开展课后服务仅仅靠学校是不够的,需要丰富的课程内容、配套师资、同时还需要第三方平台提供系统、运营支撑。
02
课后服务场景进化,“规模化派师”
成高质量发展突破口
那为什么“开展课后服务仅仅靠学校是不够的”?课后服务的核心矛盾体现为规模化与高质量平衡的矛盾,具体来看,当前的发展痛点是体系化的。从学校这个主体切入,可以看到其更现实和更具体的困境。课后服务作为双减后开始普遍存在的校内场景,参与的师资大量复用了校内师资和周边校外师资,又由于课后服务普惠性、公益性的要求,每天 2 小时的课后服务教师拿到的费用仅为 100-150 元,加之教师精力有限,课后服务师资缺口较大,更难谈规模化。同时,素质教育细分达 100 多种,校内师资和周边校外师资能教授的素质教育类课程有限,导致课程选择较为单一,质量不高。
教育部双减有关文件中,明确提出教育要回归到以学校为主体,校外资源形成有效互补充。基于师资困境,许多行业机构与学校选择“线下派师”的合作模式,一所 1200 名学生的学校,要实现课后服务“全覆盖”,会开出 50 个左右课后服务班课,在校内教师资源之外,至少还需要 20 名以上校外课后服务老师的支持,1000 所学校就需要 2 万名以上老师。鉴于各校课程需求多样化、课时分散,课后服务老师基本都是兼职状态,要精准匹配 1000 所学校的 2 万名老师需求,至少需要 10 万名老师投入课后服务。规模化意味着要运营管理数十万甚至百万兼职老师,是一件难度极大的事。

好多素教作为能跨区域跨省派师的课后服务运营商,着重关注的就是“规模化”,如何差异化地提供“规模化的师资进校”服务。当下,好多素教“全方位线下派师”能力得到众多学校认可。截至2023年春季学期,好多素教业务已覆盖23个省、300多个区县、6000多所学校、500多万学生,已储备师资超10万名。
好多素教运营负责人彭永飞表示,如果把进校服务拆解成 4 个环节,从需求主体、需求点、交付条件到交付环节,包含非常多的细节,站在平台运营方的角度去看,要解决的问题非常多元。比方说需求主体,不同地区的家长人均可支配收入、消费情况、校外市场情况等都是不同的,甚至学校是偏中心的学校还是偏远一些的学校、学校的师资力量如何都会影响判断。每个环节都会涉及到一些需要解决的问题,简单打个比方,在全国服务 1000 多所学校,就有 1 万多个课班,这样的体量下,相当于每次集中的交付季都有 20 多万个“坑”要迈过去。

彭永飞补充说:“公司要解决的首要问题就是如何带领 10 万师资成功避开 20 万个坑,完成一次让学校满意的交付。这需要好多素教强大的数字化派师服务能力,数字化基建保障高质量交付,包括为老师提供数字化工具,提升老师教学与管理效率等。”
比如在师资供给上,好多素教采用“数字化众包”的模式,为每一个服务的市场,建设本地专有的“师资库”,师资区分“教学老师”和“教务老师”。参考当下普遍的众包模式,公司与师资群体建立了基于需求的灵活合作关系。与此同时,“数量”并非“规模化”绝对追求的目标,为了建设符合期待的师资库,好多素教会针对目标市场,建立通用的及本地特色的师资渠道,在合适的时机按照计划逐步引入师资。
03
“规模化派师”背后——
一场关于十万老师的管理实验
学校在尝试引入校外师资力量时,如何甄选好课、监督授课效果也是一大挑战;此外,在人力吃紧的情况下,授课监管、选课排课、缴费退费等事项也需要更加系统化的教务管理。“派师进校”的运营管理与监管保障,也是课后服务高质量发展的又一重关卡。
这两年,上海、海南、安徽等多地陆续出台措施鼓励适当引进非学科类校外培训机构参与课后服务,安徽还将课后服务纳入省政府民生工程。去年,北京发布《关于进一步做好采购义务教育阶段校外优质教育资源有关工作的意见》,支持市、区教育行政部门与学校采购课程、系统、服务等三大类校外优质教育资源,用于提升教育教学质量和丰富课后服务供给。
对于课后服务运营商而言,做好“规模化派师”的配套服务就很重要,好多素教创始人赵剑锋曾在 2009 年创立即时物流独角兽公司点我达,后于 2020 年 3 月被阿里巴巴全资收购 。据了解,点我达时期,团队运营管控 400 多万的骑手,覆盖全国 380 多个城市,这为好多素教积累了深厚的规模化服务供给、运营的能力。
回归到师资运营,完整的师资运营流程可归纳为招募、培训、匹配、管控、汰换五个模块,“个体服务的大规模交付范畴”的底层逻辑有相通之处,例如“激励”环节作用很大。教师更注重荣誉与学生评价,所以好多素教很关注师资评比和家长意见采集,并会为优秀教师颁发荣誉。另外的相通之处在于“效率”,当效率提升,机构的单均成本是下降的;对教师而言,一周去四五个学校上课与只能去一个学校上一两节课,收入差别很大,产生的结果即是教师工作的稳定性和授课热情截然不同。
从另一个角度来看,“个体服务的大规模交付”在 AI 辅助下的管理和监管功能的强化带来了服务质量的跃升,面向学生的教师群体更不该忽视监管。要管理庞大的师资群体,会面临诸多问题,例如如何保障师资教学质量合格、如何保障匹配效率及稳定性足够好,如何保障教学进度及教学成果满意等等,必须在管理方式上做出革新。为此,好多素教建设了“数字化派师管控体系”,并基于一整套数字化管理系统在提高管理效率的同时,督查服务质量并做好响应保障。例如,在师资准入方面,建设了包括“资格证书、教学年限、控场能力、性格品质、意愿态度、安全风险”等在内的数十项项标准,采用视频面试、素养测评、模拟演练等方式,对师资进行全方面的考察、建档、评分、分级。根据学校确定好的需求,会从师资库推荐匹配师资,并在选定师资后在师训系统中进行课程内容、教学服务规范等多方位的培训,在师资全面符合要求后,即可进入待入校状态,等待实际开课。
结语
课后服务行业与素质教育的发展是相互耦合的,双减之后,50% 的素质教育市场将转移至校内场景落地。而从另一个视角看,也要注意到我国教育发展的区域性差异——关于课后服务的内容,低线城市的学校还局限在安全看护、作业托管、自主阅读上,对家长、学生多样化的兴趣需求难以满足,所以从社会意义来看,课后服务行业的高质量发展对教育普惠、素质教育普及乃至个体健康成长均具有正向意义。
好多素教联合创始人谢新宇表示:“目前,课后服务行业刚刚起步,这是一个千亿级的市场,全国 14.9 万所小学,但行业 10% 的市场份额还没做到,更多的还是大家一起去协作、探索,让这一庞大工程得以可持续发展。”
本文来自投稿,不代表创造权威IP 赋能创业者——IP百创立场,如若转载,请注明出处:创造权威IP 赋能创业者——IP百创
微信扫一扫