
作者:龚进辉
进入2023年,新能源汽车市场加速内卷,造车新势力面临越来越大的竞争压力,甚至连生存都能问题。前有威马因融资未到账而不得不降薪裁员,后有天际汽车陷入停工停产的困境。
最近,天际汽车又惹上新的麻烦。天眼查显示,日前,天际汽车因违反财产报告制度,被慈溪市人民法院列为失信被执行人,也就是俗称的“老赖”。不仅如此,天际汽车及旗下电咖汽车零部件制造(慈溪)有限公司也因此案被强制执行5036万余元。
资料显示,天际汽车成立于2018年9月,前身是电咖汽车,创始人是乐视汽车前CEO张海亮,分别于2018年11月、2021年7月发布天际ME7、天际ME5。这也是天际汽车目前在售的两款主力车型,前者是售价23.88万元起的纯电中型SUV,后者是售价13.88万元起的增程式紧凑型SUV。
自两款新车交付以来,天际汽车从未对外公布销量,但据相关数据显示,销量十分惨淡,2021年总销量仅1778辆,2022年有所好转,但仍只卖出5321辆,连“蔚小理”一个月的销量都不到,这一成绩实在是拿不出手。
别看天际汽车销量惨淡,但其却执着于通过自建工厂来稳定产能,甚至到了偏执的地步,这或与一把手张海亮曾长期在传统车企上汽任职有关,出身于吉利的威马创始人沈晖亦如此。目前,天际汽车在国内布局两座整车工厂。首座工厂位于浙江绍兴,项目规划占地1000亩,总投资额55亿元,设计年产能18万辆。

第二座工厂位于湖南长沙,于2021年6月投产,主要生产天际ME5,设计年产能6万辆。不过,拉胯的销量,使天际汽车面临严重的产能过剩,工厂收缩在所难免。去年,浙江工厂就已停产;今年4月起,湖南工厂被曝出停工停产,员工工资将按最低标准发放。
这意味着,天际汽车全国生产基地全面停摆,陷入至暗时刻。在我看来,天际汽车过于倚重自建工厂,无非是想夯实制造根基,出发点是好的,但问题在于,其自身综合实力在一众造车新势力中非常一般。无论是人才、技术还是融资,都表现平平。其中,天际汽车融资总额也就100多亿元,钱理应花在刀刃上。
而押宝自建工厂并非明智之举,属于典型的把宝贵的资金用错地方,不仅造成资金利用率严重不足,而且大手笔投入不可避免压缩其他开支。话说,天际汽车资金储备本身就不宽裕,还大肆浪费,加上惨不忍睹的销量根本不足以支撑其获取新的融资,在短期内盈利无望的大背景下,弹药不足成为影响天际汽车发展的最大障碍。
3月中旬,媒体曾报道称,天际汽车近期正在推进新一轮融资,以推进复工复产。但事与愿违,时至今日,融资迟迟没有落地,反而等来天际汽车停工停产的坏消息。而没钱不好办事,其不仅留不住员工,还因拖欠供应商款项而吃上官司。

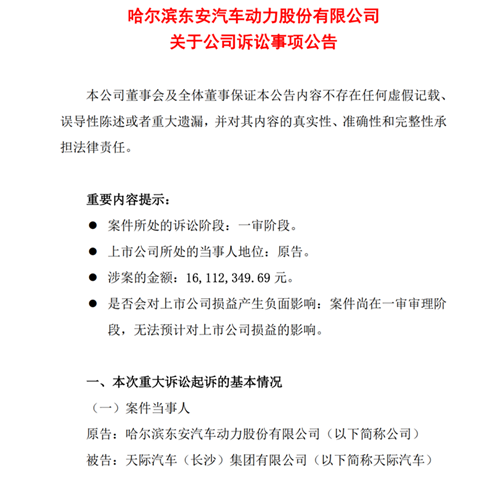
6月底,东安动力发布公告称:2023年3月14日,公司向哈尔滨市平房区人民法院提起诉讼,要求天际汽车支付公司欠款,起诉后,公司向一审法院提出财产保全的申请。据悉,东安动力隶属于中国兵器装备集团有限公司,2022年成为天际汽车的供应商,主要供应增程器,此次涉案金额超1600万元。
种种迹象表明,天际汽车已到了生死存亡的危险境地,尽快敲定新一轮融资,成为其自救的唯一方法。退一步讲,即便天际汽车成功喜提新一轮融资,也不代表它的前景乐观。要知道,2023年以来,国内汽车行业掀起了近十几年来最大规模的价格战,特斯拉、东风系分别领衔电车、油车,油电全员下场,对于自身筹码不多的天际汽车来说,很难在竞争激烈的车市捞到多少好处。
恕我直言,已跌入谷底的天际汽车前途堪忧,能否撑过今年不好说,我只能祝它好运了。造车不易,张海亮且造且珍惜!
本文来自投稿,不代表创造权威IP 赋能创业者——IP百创立场,如若转载,请注明出处:创造权威IP 赋能创业者——IP百创
微信扫一扫